We use specific technologies according to your business model
Web Design
Innovative web design solutions, enhancing online presence. Our software company crafts visually stunning and user-friendly websites for optimal digital experiences and business success.
UI/UX Design
Leading UI/UX design firm creating seamless digital interactions. Elevate user experiences with our software company's intuitive designs for enhanced usability and aesthetic appeal for your business.
Front-end Development
Specializing in front-end excellence, our software company transforms designs into responsive, high-performance user interfaces, ensuring seamless and engaging digital experiences.
Back-end Development
Back-end mastery defines our software company. We architect robust, scalable solutions, powering applications with efficient server-side development for optimal performance and data management.
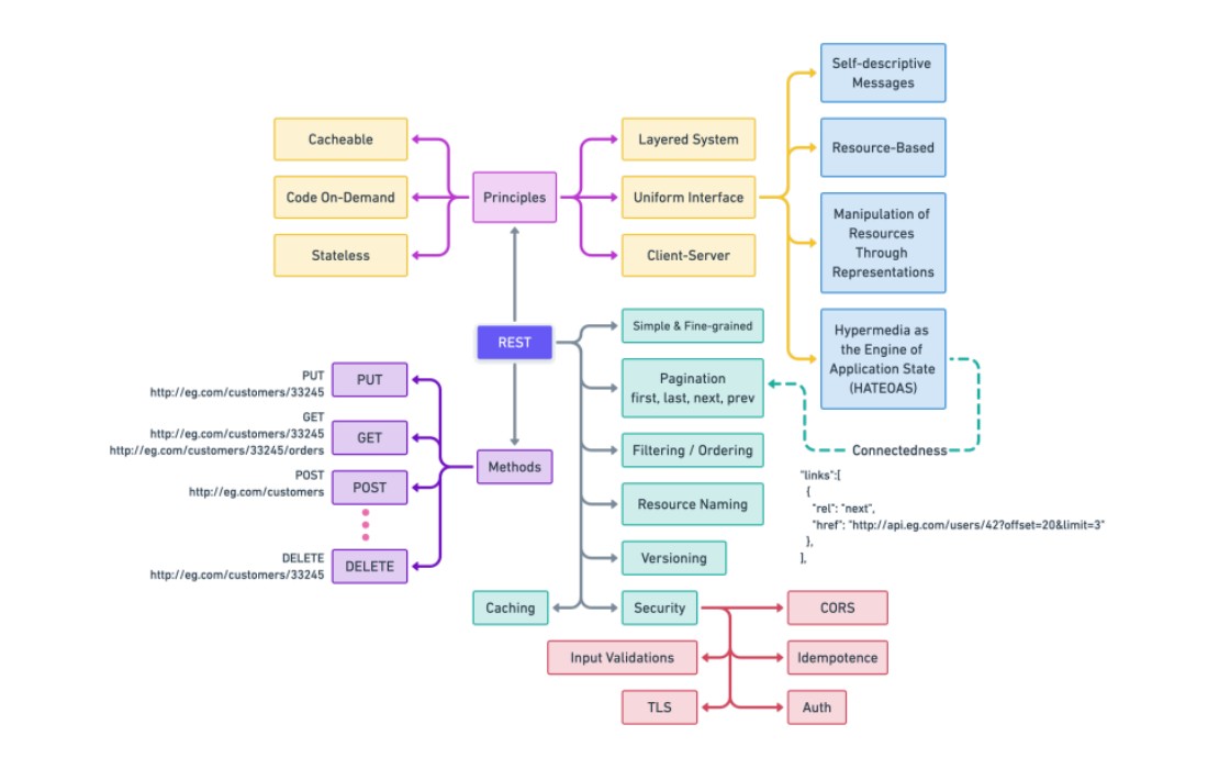
API Design
Crafting smooth connections, our software company specializes in API design. We architect and optimize interfaces, facilitating efficient communication and integration for enhanced software functionality.
AI Web Integration
Pioneering AI web integration, our software company enhances online platforms with intelligent capabilities. Elevate user experiences through seamless integration of cutting-edge artificial intelligence technologies.